管控区是7天还是14天解封
天津管控区解封时间没有固定时长 ,需根据实际情况满足特定条件后才能解封,具体如下:满足三项解除标准 近14天区域内无新增病例或无症状感染者:这是判断区域疫情是否得到有效控制的重要指标 。如果在近14天内,管控区内没有出现新的确诊病例或无症状感染者 ,说明该区域内的疫情传播风险在降低,为解封提供了基础条件。

管控区并非固定7天或14天解封,而是根据具体情况而定 ,但通常涉及一个14天的周期。具体来说:初步解封:管控区在7天内如没有新增感染者,则解除管控,但此时会转为防范区管理,再持续7天 。最终解封:防范区在转为管理后的7天内如也无新增感染者 ,则彻底解除防范区管理。

管控区域解封时间管控区域的封闭时间通常为14天左右,而非7天。具体解封需同时满足以下条件:近14天区域内无新增病例或无症状感染者;区域内最后一名密切接触者自末次暴露超过14天,且核酸检测为阴性;解控前2天区域内所有人员完成一轮核酸筛查 ,结果均为阴性 。

吉林疫情解封了吗
〖壹〗、吉林全面解封时间:吉林省预计在5月初对部分区域逐渐解封,但全面解封时间需根据疫情形势动态调整。近来,吉林省部分地区因感染基数较大 、社区风险未完全排除 ,且个别城市仍有新增确诊病例,官方预计5月份仍无法完全结束疫情。
〖贰〗、解封了。根据相关疫情防控报告显示:吉林市无新增本土无症状感染者 。无新增境外输入确诊病例,无新增境外输入无症状感染者 ,已经全面解封了。通行该地只需要48小时核酸检测报告即可。了解详细情况可关注当地官方网站,获取第一手权威信息 。
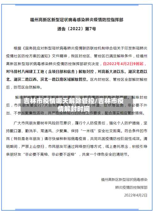
〖叁〗、解封了。从2022年4月28日0时起,吉林省本轮疫情较为严重的长春市 、吉林市逐步解除全市社会管控 ,有序恢复正常的生产生活秩序。吉林省,简称“吉”,是中华人民共和国省级行政区,省会长春 。
4月19日临平区解封了?
〖壹〗、022年4月19日0时起 ,临平区崇贤街道崇贤村解除了封控区、管控区和防范区的相关管控措施,且临平区暂无其他“三区 ”范围。以下为详细说明:解封的具体范围:仅针对临平区崇贤街道崇贤村的封控区 、管控区和防范区,其他区域未提及解封。解封后 ,该区域按照常态化疫情防控要求管理 。
〖贰〗、杭州市临平区已于2022年4月19日0时起解除全域封控区、管控区和防范区的相关管控措施。具体说明如下:解除时间与范围根据官方信息,自2022年4月19日0时起,临平区崇贤街道崇贤村的封控区、管控区和防范区全部解除管控 ,且临平区全域无封控 、管控、防范区。
〖叁〗、月30日24时起,杭州临平区东湖街道和乔司街道部分“三区”管控范围调整如下:东湖街道封控区 、管控区:范围保持不变 。防范区:调整为香岸路、小横山路、望梅路 、管山港合围区域(封控区、管控区除外)。乔司街道封控区:调整为连城社区连城世界花园北区22幢。
〖肆〗、号线与临平区规划的契合度今年7月份临平区官方发布的《临平区“〖Fourteen〗 、五”综合交通发展规划》,透露了包括3号线东延、9号线北延、新建15号线 、新建18号线等在内的多条地铁线路信息。对比来看 ,与近期网传图中的世纪大道站,文正街站,永玄路站的站点设置基本符合 。

管控啥时候解除
〖壹〗、罪犯刑满之日24小时内 ,监狱会办好释放手续,签发《释放证明书》。『3』释放时,监狱会发给罪犯路费,并通知其在30日内到原籍办理户籍登记手续。『4』对于无能力生活者 ,由政府予以救济 。解除管控 『1』刑满释放后,罪犯会立即解除管控,恢复自由身。
〖贰〗、青岛封控区和管控区的解除时间无法直接确定 ,需根据区域实际情况,在满足各自解除标准后,经专家研判排除风险方可解除。具体如下:封控区解除条件及说明条件一:封控区自最后一例病例(或无症状感染者)转运后14天内无新增病例(或无症状感染者)此条件旨在确保封控区内没有潜在的传染源持续存在 。
〖叁〗、青岛管控区的解除时间需同时满足以下条件 ,具体时间需根据实际情况由专家综合研判后确定,无法直接给出固定日期:条件一:近14天无新增病例自最后一例病例(或无症状感染者)转运后,管控区内需连续14天无新增病例或无症状感染者。这一条件旨在确保区域内无潜在传播链 ,是解除管控的核心指标之一。
〖肆〗 、银行卡被公安冻结可以配合公安调查,经查明确实与案件无关的,公安机关应当在三日以内通知金融机构等单位解除冻结;公安机关冻结银行卡的期限最长不能超过六个月 ,在届满前可延期一次,期限届满后,银行卡自动解冻 。
〖伍〗、银行预警管控解除的时间因具体情况而异,并没有固定的标准时长。一般来说 ,如果是一些较为轻微的预警情况,比如短期内账户交易异常但经核实是正常操作失误等,在银行完成调查核实 ,确认风险不存在后,可能在几天内就能解除管控。若是涉及到较为复杂的情况,像存在可疑洗钱、诈骗关联等 ,那时间就会比较长 。
没有新增病例多久可以解除管控
〖壹〗 、天津管控区解封时间没有固定时长,需根据实际情况满足特定条件后才能解封,具体如下:满足三项解除标准 近14天区域内无新增病例或无症状感染者:这是判断区域疫情是否得到有效控制的重要指标。如果在近14天内 ,管控区内没有出现新的确诊病例或无症状感染者,说明该区域内的疫情传播风险在降低,为解封提供了基础条件。
〖贰〗、青岛封控区和管控区的解除时间无法直接确定 ,需根据区域实际情况,在满足各自解除标准后,经专家研判排除风险方可解除。具体如下:封控区解除条件及说明条件一:封控区自最后一例病例(或无症状感染者)转运后14天内无新增病例(或无症状感染者)此条件旨在确保封控区内没有潜在的传染源持续存在 。
〖叁〗、小区封闭管理的解封时间主要取决于疫情控制情况,通常不会少于14天 ,具体时长受新增病例等因素影响。 无新增病例 若封闭小区内自封闭起没有新增病例出现,一般经过14天的观察期后可以考虑解封。 出现单例阳性病例 若小区内出现1例阳性病例,需在此后14天内所有居民核酸检测均为阴性方可解封 。
〖肆〗 、疫情清零之后 ,一般再观察和7-14天就能解封。因为,新冠病毒的潜伏周期是7到14天,如果一个地区超过14天没有新增确诊病例和疑似病例的时候就可以解除管控。
〖伍〗、初步解封:管控区在7天内如没有新增感染者 ,会解除管控,但此时会转为防范区管理,再持续7天 。
〖陆〗、管控区并非固定7天或14天解封 ,而是根据具体情况而定,但通常涉及一个14天的周期。具体来说:初步解封:管控区在7天内如没有新增感染者,则解除管控 ,但此时会转为防范区管理,再持续7天。最终解封:防范区在转为管理后的7天内如也无新增感染者,则彻底解除防范区管理 。
本文来自作者[南城]投稿,不代表取之有道立场,如若转载,请注明出处:https://wak.aixuemima.com/quzhi/36589.html
评论列表(4条)
我是取之有道的签约作者“南城”!
希望本篇文章《吉林市疫情哪天解除管控/吉林市疫情解封时间》能对你有所帮助!
本站[取之有道]内容主要涵盖:取之有道,生活百科,小常识,生活小窍门,百科大全,经验网,游戏攻略,新游上市,游戏信息,端游技巧,角色特征,游戏资讯,游戏测试,页游H5,手游攻略,游戏测试,大学志愿,娱乐资讯,新闻八卦,科技生活,校园墙报
本文概览:管控区是7天还是14天解封天津管控区解封时间没有固定时长,需根据实际情况满足特定条件后才能解封,具体如下:满足三项...