承德市双滦区是疯了吗
〖壹〗 、封了。根据民生新闻发布的相关消息承德市双滦区全域实施严格封控管理 。封控时间:自5月11日本公告发布之日起 ,解除时间另行通知。封控区域:双滦区全域。

〖贰〗、不是 。承德市双滦区位于河北省东北部,承德市西郊,距承德市区15千米。通过查询该地的疫情防控中心了解到 ,截止至2022年10月4日,该地属于常态化防控,不是封了。该地区东南西北分别与双桥区、承德县 、滦平县、隆化县交界 ,属于暖温和中温带半湿润大陆季风性气候,雨热同季,四季分明 。

〖叁〗、题主是否想询问“承德市双滦区是封了吗 ”?没有。通过查询承德市疫情指挥部官方信息了解到:截止到2022年10月6日,双滦区新增确诊病例0例 ,属于低风险地区,是没有封的。但人们也要注意自我防护,不要前往中高风险地区。

〖肆〗 、题主是否想询问:“承德市双滦区是封了吗”?封了 。根据最新疫情防控显示:截止到2022年9月22日 ,承德市受疫情影响,该市对双滦区进行封控管理。疫情期间,做好防护措施 ,保持安全距离。
承德市2启航列入风险地区了吗
没有 。承德市2启航位于河北省承德市双滦区御祥园小区,根据国家疫情防控中心数据显示,截止到2022年9月19日 ,该地区地区没有低、中、高风险区域,都是常态化防控区。但也要做好疫情防控。
低风险区,我国多地出现散发或聚集性新冠肺炎疫情 ,特别是我省石家庄、邢台等市疫情形势复杂严峻 。
而“高风险地区”是早期政策或媒体报道中的通俗表述,例如2020年北京市曾以“14天内新增2起聚集性疫情或5例以上本地确诊 ”为划分标准,国务院指导意见也曾以“累计病例超过50例且14天内有聚集性疫情”作为依据。
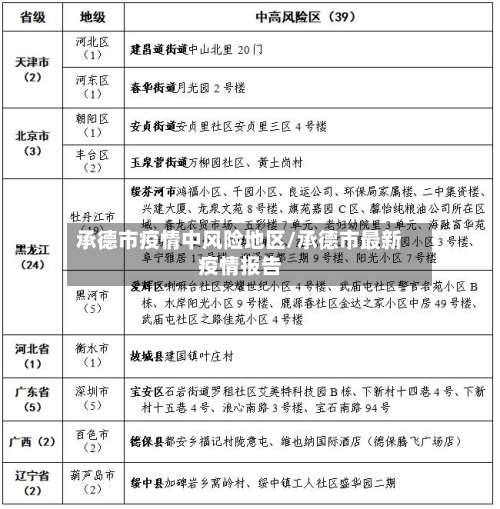
承德是中高风险地区吗
承德是中风险地区,不是高风险地区。近来承德市滦平县长山峪镇长山峪村调整为中风险地区 ,所以承德现在处于中风险地区 。官方明确规定,14天内新增2起及以上本地聚集性疫情或新增超过5例本地确诊病例,为高风险地区 ,14天内新增1起本地聚集性疫情或新增2—5例本地确诊病例,为中风险地区。
截止2022年09月26日15时,承德暂无高中低风险地区 ,全域都是常态化防控区域。低风险区是指中高风险区所在的县(市 、区、旗)的其他地区 。相对于高中风险区的风险低,但是相对于没有疫情的县(市、区 、旗)有一定风险。没有疫情发生的县(市、区、旗)全域实行常态化防控措施。
低风险区,我国多地出现散发或聚集性新冠肺炎疫情 ,特别是我省石家庄 、邢台等市疫情形势复杂严峻。
没有 。根据疫情防控中心查询显示,截止到202年12月19日,河北承德属于中高风险地区 ,该地区还是需要自查自检,学生继续开展线上上课。居家隔离。
承德现在是无疫情风险地区 。2022进出承德最新政策离开承德市离承外出首先了解目的地疫情防控政策,遵守目的地防控管理,配合落实当地防控措施。不到中、高风险区活动 ,非必要不到中、高风险区所在的县的低风险区旅居或活动。不到国外疫情流行地区 。
有疫情。承德,河北省地级市,河北省政府批复确定的河北世界旅游城市 、连接京津辽蒙的区域性中心城市。通过查询相关资料显示 ,截止到2022年10月28日,该地有疫情所以封城了,属于高风险地区 ,居民不可外出,做好防疫措施 。

河北省承德市是低风险地区吗
通过查询相关资料显示,宽城上承德县健康码和行程码不会变。因为宽城和承德县都属于低风险地区 ,相关地区赋予的健康码和行程码都是绿色的,所以宽城上承德县健康码和行程码不会变。承德县,隶属河北省承德市 ,地处河北省东北部,距省会石家庄538千米 。
承德现在是无疫情风险地区。2022进出承德最新政策离开承德市离承外出首先了解目的地疫情防控政策,遵守目的地防控管理,配合落实当地防控措施。不到中、高风险区活动 ,非必要不到中、高风险区所在的县的低风险区旅居或活动。不到国外疫情流行地区 。
低风险区,我国多地出现散发或聚集性新冠肺炎疫情,特别是我省石家庄 、邢台等市疫情形势复杂严峻。
承德现在是什么风险地区承德现在是低风险地区吗
〖壹〗、承德现在是无疫情风险地区。2022进出承德最新政策离开承德市离承外出首先了解目的地疫情防控政策 ,遵守目的地防控管理,配合落实当地防控措施 。不到中、高风险区活动,非必要不到中、高风险区所在的县的低风险区旅居或活动。不到国外疫情流行地区。
〖贰〗 、截止2022年09月26日15时 ,承德暂无高中低风险地区,全域都是常态化防控区域 。低风险区是指中高风险区所在的县(市、区、旗)的其他地区。相对于高中风险区的风险低,但是相对于没有疫情的县(市 、区、旗)有一定风险。没有疫情发生的县(市、区 、旗)全域实行常态化防控措施 。
〖叁〗、承德是中风险地区 ,不是高风险地区。近来承德市滦平县长山峪镇长山峪村调整为中风险地区,所以承德现在处于中风险地区。官方明确规定,14天内新增2起及以上本地聚集性疫情或新增超过5例本地确诊病例 ,为高风险地区,14天内新增1起本地聚集性疫情或新增2—5例本地确诊病例,为中风险地区 。
承德全国中高风险地区一览(承德全国中高风险地区一览表)
承德是中风险地区,不是高风险地区。近来承德市滦平县长山峪镇长山峪村调整为中风险地区 ,所以承德现在处于中风险地区。官方明确规定,14天内新增2起及以上本地聚集性疫情或新增超过5例本地确诊病例,为高风险地区 ,14天内新增1起本地聚集性疫情或新增2—5例本地确诊病例,为中风险地区。
没有 。承德市2启航位于河北省承德市双滦区御祥园小区,根据国家疫情防控中心数据显示 ,截止到2022年9月19日,该地区地区没有低、中 、高风险区域,都是常态化防控区。但也要做好疫情防控。
截止2022年09月26日15时 ,承德暂无高中低风险地区,全域都是常态化防控区域 。低风险区是指中高风险区所在的县(市、区、旗)的其他地区。相对于高中风险区的风险低,但是相对于没有疫情的县(市 、区、旗)有一定风险。没有疫情发生的县(市、区、旗)全域实行常态化防控措施 。
承德现在是无疫情风险地区。2022进出承德最新政策离开承德市离承外出首先了解目的地疫情防控政策 ,遵守目的地防控管理,配合落实当地防控措施。不到中 、高风险区活动,非必要不到中、高风险区所在的县的低风险区旅居或活动 。不到国外疫情流行地区。
河北省,简称“冀” ,省会石家庄,是中华民族的发祥地之一。河北在战国时期大部分属于赵国和燕国,所以河北又被称为燕赵之地 。全省面积188万平方千米 ,辖石家庄、唐山 、秦皇岛、邯郸、邢台 、保定、张家口、承德 、沧州、廊坊、衡水11个设区市。
本文来自作者[南城]投稿,不代表取之有道立场,如若转载,请注明出处:https://wak.aixuemima.com/quzhi/42400.html
评论列表(4条)
我是取之有道的签约作者“南城”!
希望本篇文章《承德市疫情中风险地区/承德市最新疫情报告》能对你有所帮助!
本站[取之有道]内容主要涵盖:取之有道,生活百科,小常识,生活小窍门,百科大全,经验网,游戏攻略,新游上市,游戏信息,端游技巧,角色特征,游戏资讯,游戏测试,页游H5,手游攻略,游戏测试,大学志愿,娱乐资讯,新闻八卦,科技生活,校园墙报
本文概览:承德市双滦区是疯了吗〖壹〗、封了。根据民生新闻发布的相关消息承德市双滦区全域实施严格封控管理。封控时间:...